Memory Management

View slides

Lecture objectives:

  • Physical Memory Management
    • Page allocations
    • Small allocations
  • Virtual Memory Management
  • Page Fault Handling Overview

Physical Memory Management

  • Algorithms and data structure that keep track of physical memory pages
  • Independent of virtual memory management
  • Both virtual and physical memory management is required for complete memory management
  • Physical pages are being tracked using a special data structure: struct page
  • All physical pages have an entry reserved in the mem_map vector
  • The physical page status may include: a counter for how many times is a page used, position in swap or file, buffers for this page, position int the page cache, etc.

Memory zones

  • DMA zone
  • DMA32 zone
  • Normal zone (LowMem)
  • HighMem Zone
  • Movable Zone

Non-Uniform Memory Access

  • Physical memory is split in between multiple nodes, one for each CPU
  • There is single physical address space accessible from every node
  • Access to the local memory is faster
  • Each node maintains is own memory zones (.e. DMA, NORMAL, HIGHMEM, etc.)

Page allocation

/* Allocates 2^order contiguous pages and returns a pointer to the
 * descriptor for the first page
 */
struct page *alloc_pages(gfp_mask, order);

/* allocates a single page */
struct page *alloc_page(gfp_mask);


/* helper functions that return the kernel virtual address */
void *__get_free_pages(gfp_mask, order);
void *__get_free_page(gfp_mask);
void *__get_zero_page(gfp_mask);
void *__get_dma_pages(gfp_mask, order);
  • Typical memory allocation algorithms have linear complexity
  • Why not use paging?
    • Sometime we do need contiguous memory allocations (for DMA)
    • Allocation would require page table changes and TLB flushes
    • Not able to use extended pages
    • Some architecture directly (in hardware) linearly maps a part of the address space (e.g. MIPS)
  • Free blocks are distributed in multiple lists
  • Each list contains blocks of the same size
  • The block size is a power of two
  • If there is a free block in the N-size list, pick the first
  • If not, look for a free block in the 2N-size list
  • Split the 2N-size block in two N-size blocks and add them to the N-size block
  • Now that we have the N-size list populated, pick the first free block from that list
  • If the "buddy" is free coalesce into a 2N-size block
  • Try until no more free buddy block is found and place the resulting block in the respective list
  • 11 lists for blocks of 1, 2, 4, 8, 16, 32, 64, 128, 256, 512, 1024 pages
  • Each memory zone has its own buddy allocator
  • Each zone has a vector of descriptors for free blocks, one entry for each size
  • The descriptor contains the number of free blocks and the head of the list
  • Blocks are linked in the list using the lru field of struct page
  • Free pages have the PG_buddy flag set
  • The page descriptor keeps a copy of the block size in the private field to easily check if the "buddy" is free

Small allocations

  • Buddy is used to allocate pages
  • Many of the kernel subsystems need to allocate buffers smaller than a page
  • Typical solution: variable size buffer allocation
    • Leads to external fragmentation
  • Alternative solution: fixed size buffer allocation
    • Leads to internal fragmentation
  • Compromise: fixed size block allocation with multiple sizes, geometrically distributed
    • e.g.: 32, 64, ..., 131056
  • Buffers = objects
  • Uses buddy to allocate a pool of pages for object allocations
  • Each object (optionally) has a constructor and destructor
  • Deallocated objects are cached - avoids subsequent calls for constructors and buddy allocation / deallocation
  • The kernel will typically allocate and deallocate multiple types the same data structures over time (e.g. struct task_struct) effectively using fixed size allocations. Using the SLAB reduces the frequency of the more heavy allocation/deallocation operations.
  • For variable size buffers (which occurs less frequently) a geometric distribution of caches with fixed-size can be used
  • Reduces the memory allocation foot-print since we are searching a much smaller memory area, compared to buddy which can span over a larger area
  • Employs cache optimization techniques (slab coloring)
../_images/slab-overview.png
  • A name to identify the cache for stats
  • object constructor and destructor functions
  • size of the objects
  • Flags
  • Size of the slab in power of 2 pages
  • GFP masks
  • One or mores slabs, grouped by state: full, partially full, empty
  • Number of objects
  • Memory region where the objects are stored
  • Pointer to the first free object
  • Descriptor are stored either in
    • the SLAB itself (if the object size is lower the 512 or if internal fragmentation leaves enough space for the SLAB descriptor)
    • in generic caches internally used by the SLAB allocator
../_images/slab-detailed-arch.png
  • Generic caches are used internally by the slab allocator
    • allocating memory for cache and slab descriptors
  • They are also used to implement kmalloc() by implementing 20 caches with object sizes geometrically distributed between 32bytes and 4MB
  • Specific cache are created on demand by kernel subsystems
../_images/slab-object-descriptors.png
  • Only used for free objects
  • An integer that points to the next free object
  • The last free object uses a terminator value
  • Internal descriptors - stored in the slab
  • External descriptors - stored in generic caches
../_images/slab-coloring.png

Virtual memory management

  • Used in both kernel and user space
  • Using virtual memory requires:
    • reserving (allocating) a segment in the virtual address space (be it kernel or user)
    • allocating one or more physical pages for the buffer
    • allocating one or more physical pages for page tables and internal structures
    • mapping the virtual memory segment to the physical allocated pages

 

../_images/ditaa-0eda95a3f39dfac448fd07589656b123d3548328.png
  • Page table is used either by:
    • The CPU's MMU
    • The kernel to handle TLB exception (some RISC processors)
  • The address space descriptor is used by the kernel to maintain high level information such as file and file offset (for mmap with files), read-only segment, copy-on-write segment, etc.
  • Search a free area in the address space descriptor
  • Allocate memory for a new area descriptor
  • Insert the new area descriptor in the address space descriptor
  • Allocate physical memory for one or more page tables
  • Setup the page tables for the newly allocated area in the virtual address space
  • Allocating (on demand) physical pages and map them in the virtual address space by updating the page tables
  • Removing the area descriptor
  • Freeing the area descriptor memory
  • Updating the page tables to remove the area from the virtual address space
  • Flushing the TLB for the freed virtual memory area
  • Freeing physical memory of the page tables associated with the freed area
  • Freeing physical memory of the freed virtual memory area
  • Kernel
    • vmalloc
      • area descriptor: struct vm_struct
      • address space descriptor: simple linked list of struct vm_struct
  • Userspace
    • area descriptor: struct vm_area_struct
    • address space descriptor: struct mm_struct, red-black tree

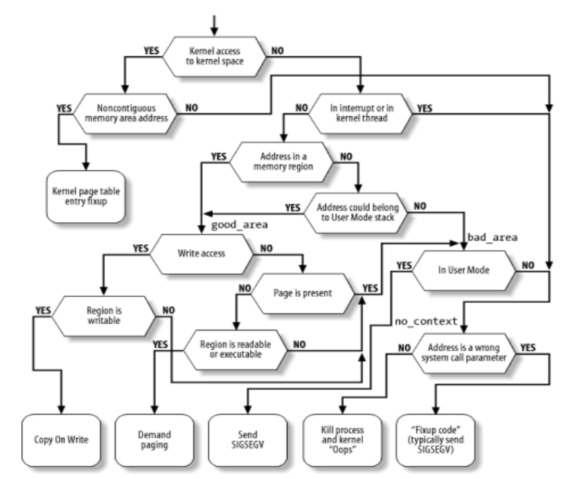
Fault page handling

../_images/page-fault-handling.png